Выделите текст, чтобы комментировать.
Раньше достаточно было произвести продукцию и реализовать ее. В 2021 году главную роль имеет рациональность производства продукта, производительность труда, сокращение трудовых и денежных ресурсов.
Прежде чем мы перейдем к главной части нашей статьи, предлагаем вам ознакомиться с примерами, которые связаны с оптовой торговлей. Благодаря этим примерам, вы сможете понять, что такое автоматизация бизнес-процессов и зачем она нужна.
Люди, которые работали в сфере торговли или с ней связаны, знают насколько трудно держать в голове большое количество информации. Чтобы заключить договор с клиентом, раньше нужно было приезжать к клиенту, договариваться с ним, записывать номер телефона, возвращаться в офис для подготовки коммерческого предложения.
Пока направляетесь в офис и держите в голове картину того самого предложения, вас атакуют еще клиенты, которые вовсе сбивают вас с толку. И вот вы уже находитесь у порога офиса и смутно помните о том, о чем шли переговоры на встрече. Таким образом, процесс заключения соглашения затягивается, сопровождаясь различными деталями и забытыми идеями.
Автоматизированные технологии бизнеса, к примеру, сервис amoCRM, позволяет вести предпринимательскую деятельность удаленно и не тратить время на личные встречи. Сообщения будут зафиксированы, задачи по контракту будут выполнены, так как стоят уведомления.

Некоторые люди до сих пор используют устаревшие методы продвижения товаров и услуг. В частности, это: покупка места на билборде, эмейл-адресов потенциальных покупателей, нанимали промоутеров или работников в call-центр. Результативность такого рода деятельности оценивалась так: если выручка выросла, то значит рекламная кампания была результативной, если нет - то наоборот.
Сегодня у каждого предпринимателя есть возможность показывать рекламные материалы только заинтересованной целевой аудитории, подогревать ее, создавать персональные рассылки и оценивать результативность рекламы, используя встроенные инструменты.

Раньше для того, чтобы выплатить зарплату сотрудников, необходимо было вручную рассчитать налоги, вычесть количество рабочих дней, подготовить зарплатный лист. Помимо этого, разобраться с количеством отпускных дней и командировочных, отчетностью, проверками налоговой службы.
Автоматизация бизнес процессов позволяет бухгалтеру разобраться с перечисленными выше пунктами в два клика, ведь база ведется автоматически. В конце отчетного периода вам потребуется нажать несколько кнопок для того, чтобы выплатить зарплату и налоговые отчисления.

Автоматизация бизнеса - это процесс, который позволяет сэкономить время и ресурсы. Вы приняли правильное решение, если загорелись вопросом автоматизации бизнеса. Для начала, нужно разобраться с понятиями, которые связаны с бизнес-процессами.
Бизнес-процессы - совокупность действий, которые направлены на производство товаров и их последующую реализацию. То есть, это действия, которые выполняют персонал и руководство предприятия для достижения тех или иных целей. Можно выделить четыре типа бизнес-процессов:
Автоматизировать можно почти все бизнес-процессы компании, если это действие упростит ведение бизнеса и повысит производительность труда без потери качества конечного продукта. В дальнейшем поговорим о том, как и какие процессы автоматизируются.
В этом разделе кратко затронем два метода описания бизнес-процессов: горизонтальное и вертикальное. На детальное описание всех методов можно выделить статью и даже больше.
Вертикальное описание (функциональное) обозначает только иерархические связи между предпринимательскими процессами и их последовательность.
Горизонтальное описание (процессное) помимо последовательности описывается взаимодействие между бизнес-процессами, документы и ресурсы.

И при горизонтальном и при вертикальном методе разделяют три способа описания.
Используя этот малорезультативный метод, вы только описываете бизнес-процессы и на основе этого, формируете документы. Это могут быть: регламенты, инструкции и руководства для персонала.
Почему этот метод не результативен? Потому что человек воспринимает написанную информацию последовательно и не акцентируя внимание на детали. Пока человек дочитает документ до конца, первые мысли уже будут забыты. Инструкция по делопроизводству в текстовом виде выглядит так:

Этот метод можно смело назвать результативнее, ведь информация представлена в структурированном виде. С помощью таблицы отображаются взаимосвязи между бизнес-процессами и их иерархия.

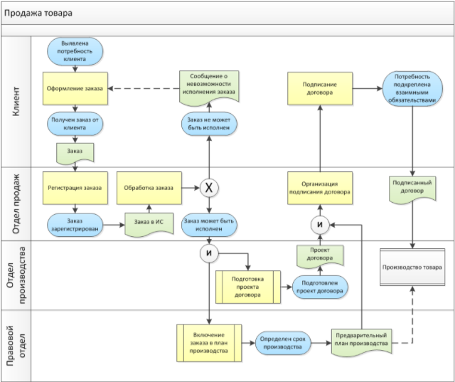
Самым результативным методом отображения бизнес-процессов можно выделить схему. Дело в том, что человеку намного легче воспринимать информацию в структурированном виде и он не будет тратить время на ее восприятие. Чаще при графическом способе описания бизнес-процессов, используются блоки. Таким образом, проще отобразить иерархические связи, горизонтальные, а также адаптацию (трансформацию) бизнес-процессов, в зависимости от тех или иных условий.

Многие предприниматели, не зная как автоматизировать бизнес, ошибочно думают, что этот процесс дорогой и сложный. На самом деле, в автоматизации нет ничего сложно и вложения потребуются минимальные. Взамен, вы получите полный анализ действий предприятия, план по упрощению бизнес-процессов, лучше поймете структуру бизнеса и как лучше им управлять.
Каждое действие предпринимателя обуславливается теми или иными факторами. Например, автоматизация процессов не делается ради автоматизации процессов, а ради достижения тех или иных целей. С этим следует разобраться на самом старте.
При автоматизации часто выделяют такие цели:
Выделить для себя можно десятки целей. Важно понимать, что автоматизация - это не способ решения главных задач, но это помощник, который упростит их выполнение.
Из первого шага плавно выходит второй, ведь определение бизнес-процессов напрямую зависит от поставленной цели. Чтобы определить ее, разложите цель на небольшие критерии, которые способствуют ее достижению. Теперь соотнесите эти процессы с бизнес-процессами компании и выявите влияющие на достижение цели.
Чтобы грамотно выбрать бизнес-процесс, советуем придерживаться следующей структуры:
Определившись с процессами, которые хотели бы автоматизировать, предоставьте персоналу детальную информацию о шагах, которые нужно сделать. Важно, чтобы она была подана в понятном и, желательно, в графическом виде.
Возникает логичный вопрос: «откуда мне знать, как по-другому выполняются те или иные действия, если они у меня выполняются таким образом?» Вариантов ответа на этот вопрос два:
Если впервые сталкиваетесь с автоматизацией, советуем воспользоваться услугами консультантов, которые знают, куда не следует влезать.
Теперь, в зависимости от поставленных целей и после того, как прикинули способы автоматизации бизнес-процессов, наступает момент выбора программ, которые способны реализовать желания по автоматизации. Есть много программ, которые способны помочь автоматизировать бизнес в течении короткого промежутка времени.
Трудно найти человека, который бы хоть раз в жизни не слышал об этой программе. Excel подходит для автоматизации расчетов и составления отчетностей, ведь при помощи встроенных формул и макросов выполняются сложные математические вычисления. Отобразить результаты можно как в текстовом виде, так и в графическом, что тоже полезно.

Вторым по популярности инструментом для автоматизации бизнес-процессов в России можно смело назвать линейку программ 1С. Речь идет о:

1С - полезный инструмент, без которого трудно представить деятельность не только предприятий, но и магазинов. Но это не значит, что можно с легкостью разобраться с этой программой. Да, она автоматизирует множество бизнес-процессов, но без знаний и опыта, внедрить данную систему в бизнес не удастся.
Сегодня этот инструмент находится на стадии внедрения в российский бизнес. Он автоматизирует ряд бизнес-процессов: аналитику продаж, маркетинг, работу над проектами. Задача CRM-систем заключается в увеличении скорости, качества и результативности обслуживания клиентов за счет автоматизации ряда рутинных задач.

Продвинутые CRM-системы могут управлять предприятием, создавая экосистему внутри него. Лидерами в России среди таких систем можно выделить Битрикс 24, Мегаплан, S2. Каждый сервис имеет преимущества и недостатки.
Компания Exiterra Digital Agency занимается внедрением и настройкой CRM-системы Битрикс24. Обращайтесь к нам по услуге Битрикс24: CRM и продажи на сайте и автоматизируйте свой бизнес быстро и эффективно.
Системы аналитики направлены на то, чтобы помочь бизнесу принять то или иное решение, сделать вывод насчет целесообразности действий. Занимаются сбором и обработкой исходных данных и на основе этого, генерируют данные, учитывая которые, принимается взвешенное и обоснованное решение.

Есть и системы, которые показывают поверхностную картину бизнеса. К таким относятся: Яндекс. Метрика и Google Analytics. Системы прогнозной аналитики Sap Oracle и Microsoft способны предоставить не только предоставить информацию, но и спрогнозировать последствия тех или иных действий.
Материал по теме: Как настроить Яндекс.Директ самому: пошаговая инструкция с комментариями специалиста
Есть два варианта внедрения систем автоматизации бизнес-процессов: либо своими силами, либо при помощи сторонних специалистов. Здесь нет правильного и неправильного варианта, ведь выбор метода зависит только от поставленных целей, знаний и опыта персонала.
В зависимости от уровня знаний и компетенции персонала, вы можете доверить ему внедрение программ для автоматизации процессов. Чем сложнее система, тем большими знаниями должен обладать работник. К примеру, если настроить Excel под силу среднестатистическому программисту (все зависит от поставленной задачи), но вот внедрить 1С среднестатистическому рабочему, без профильных знаний, вряд ли удастся. Советуем доверять персоналу внедрение не самых тяжелых процессов.
На наш взгляд, самым здравым решением будет доверить внедрение систем автоматизации профессионалам. Да, придется потратить больше средств, но зато вы получаете гарантию того, что программа будет работать правильно и вы сможете не только отбить потраченные на внедрение средства, но и выйти в плюс.
Материал по теме: Разработка интернет-магазина мебельной компании на 1С Битрикс
Это главный этап внедрения систем автоматизации бизнеса. Нужно расписать подробно каждый шаг для каждого сотрудника, который участвует в автоматизации бизнес-процессов. Инструкция может быть в:
Чтобы результативно обучить персонал, предоставьте:
Если считаете, что после внедрения автоматизации бизнес-процессов можно сложить руки и ничего не делать, то вы заблуждаетесь. Нужно ежедневно мониторить результативность нового способа работы, определить, насколько процентов персонал справляется с поставленными задачами.
Москва строилась не сразу, поэтому не переживайте если что-то не удалось настроить с первого раза. Важно адекватно оценить ситуацию, ведь система автоматизации бизнеса - процесс, который состоит из семи, как минимум, шагов. Анализ и корректировка является неотделимой частью настройки автоматизации бизнес-процессов.
Если у вас остались вопросы по поводу автоматизации бизнес-процессов, то можете смело обращаться в чат нашему менеджеру, либо оставить свой комментарий ниже. Вам обязательно ответят!
Автор: Exiterra Digital Agency
Закажите SEO, SERM/ORM, Директ, сайт со скидкой 20%.
Бесплатная консультация по продвижению вашего бизнеса или сайта.
Оставьте свой номер телефона и мы свяжемся с Вами в рабочее время.